Setelah peluncuran Kebijakan Keberlanjutan Musim Mas pada bulan Desember 2014, kami menyadari pentingnya membangun Mekanisme Pengaduan yang transparan dan akuntabel untuk secara efektif mengatasi dan menyelesaikan setiap kekhawatiran yang muncul terhadap penerapan kebijakan Tanpa Deforestasi, Tanpa Gambut, dan Tanpa Eksploitasi (NDPE).
Pada tahun 2016, Musim Mas memperkenalkan Mekanisme Pengaduan, yang membuka pintu bagi seluruh pemangku kepentingan, termasuk karyawan kami, komunitas lokal, dan LSM, untuk melaporkan setiap masalah dalam operasi kami dan di seluruh rantai pasokan kami. Kami sangat menghormati dan menjaga anonimitas pelapor untuk mencegah potensi konflik atau pembalasan. Pengadu dapat memberikan informasi secara anonim melalui formulir di situs web kami, melalui surat, atau melalui SMS.
Musim Mas tetap berkomitmen untuk terus memperbaiki proses pelaporan pengaduan kami untuk memastikannya sekomprehensif mungkin. Kami dengan sepenuh hati menyambut masukan apa pun yang dapat membantu kami dalam upaya perbaikan berkelanjutan.

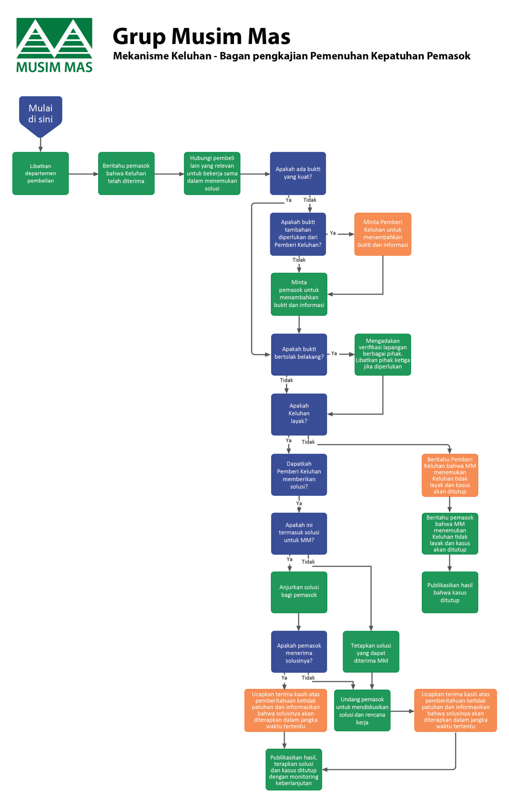
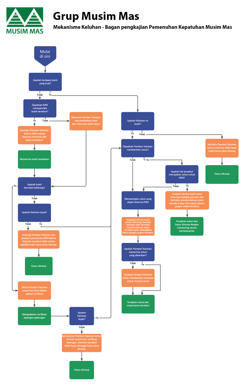
Mekanisme ini menguraikan proses kami untuk menerima, memverifikasi, dan menangani semua pengaduan yang dilaporkan kepada kami atau pemasok kami.
Semua karyawan dapat mengajukan pengaduan melalui prosedur pelaporan pelanggaran (whistleblowing) kami, yang menjamin anonimitas, sehingga menciptakan jalan yang aman untuk menyampaikan keluhan tanpa rasa takut akan pembalasan atau pemecatan.


Pengaduan yang dilaporkan pada atau setelah bulan Januari 2020 akan tunduk pada Protokol Pembelian Terkendali (CPP) kami, sebuah proses penyelesaian pengaduan yang dirancang untuk membina hubungan bisnis yang berkelanjutan bagi pemasok yang menunjukkan kemajuan.
Kami bertujuan untuk menyelesaikan keluhan dan pengaduan eksternal dengan cara yang dapat diakses, efektif, tepat waktu, dan sesuai.
Untuk melihat catatan pengaduan kami, klik:
Seluruh pemangku kepentingan, termasuk karyawan, dapat mengajukan pengaduan melalui prosedur pelaporan pelanggaran (whistleblowing) yang kami miliki. Untuk mengajukan pengaduan, klik tombol “Pelajari Lebih Lanjut” di bawah.
