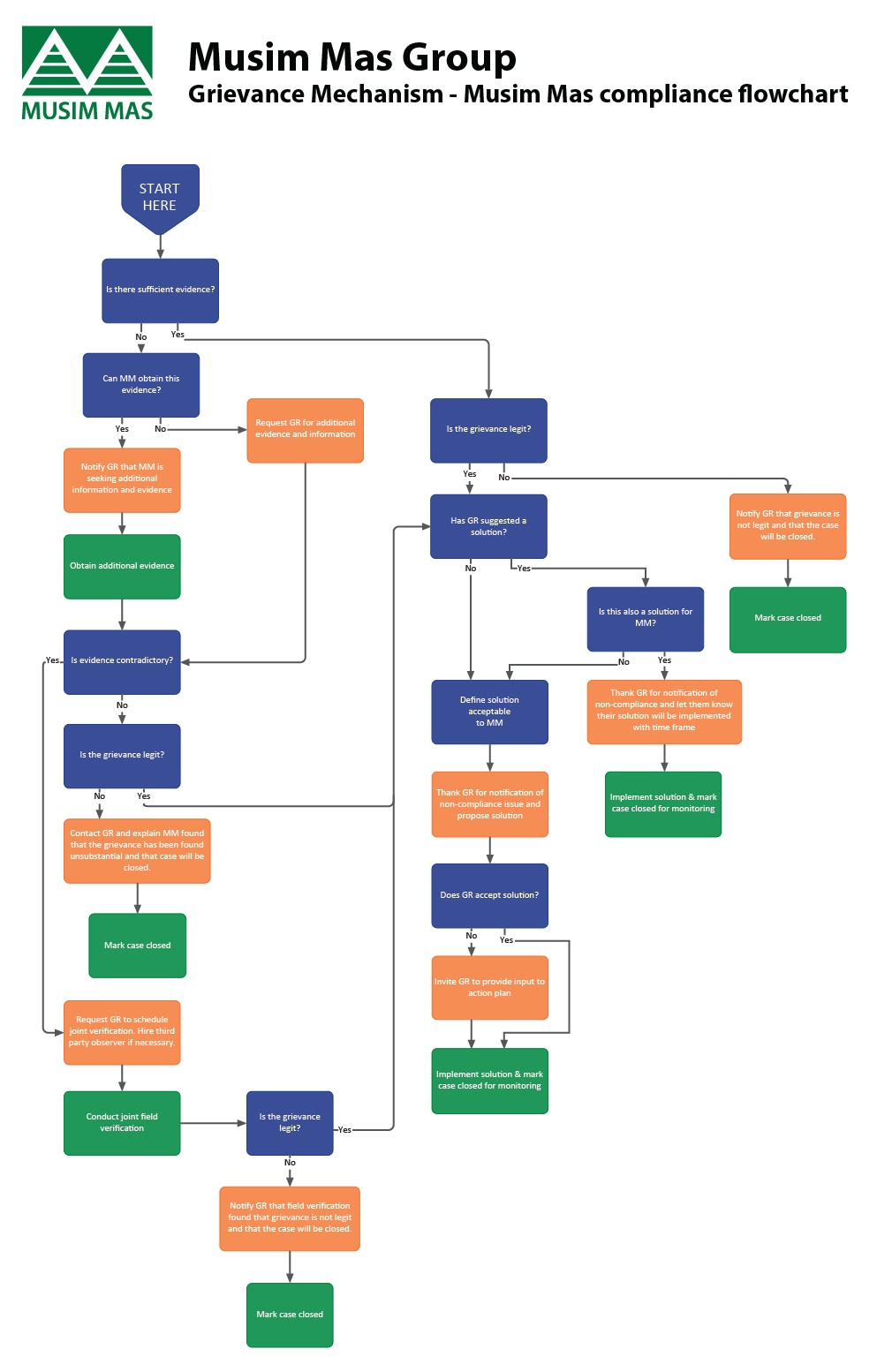
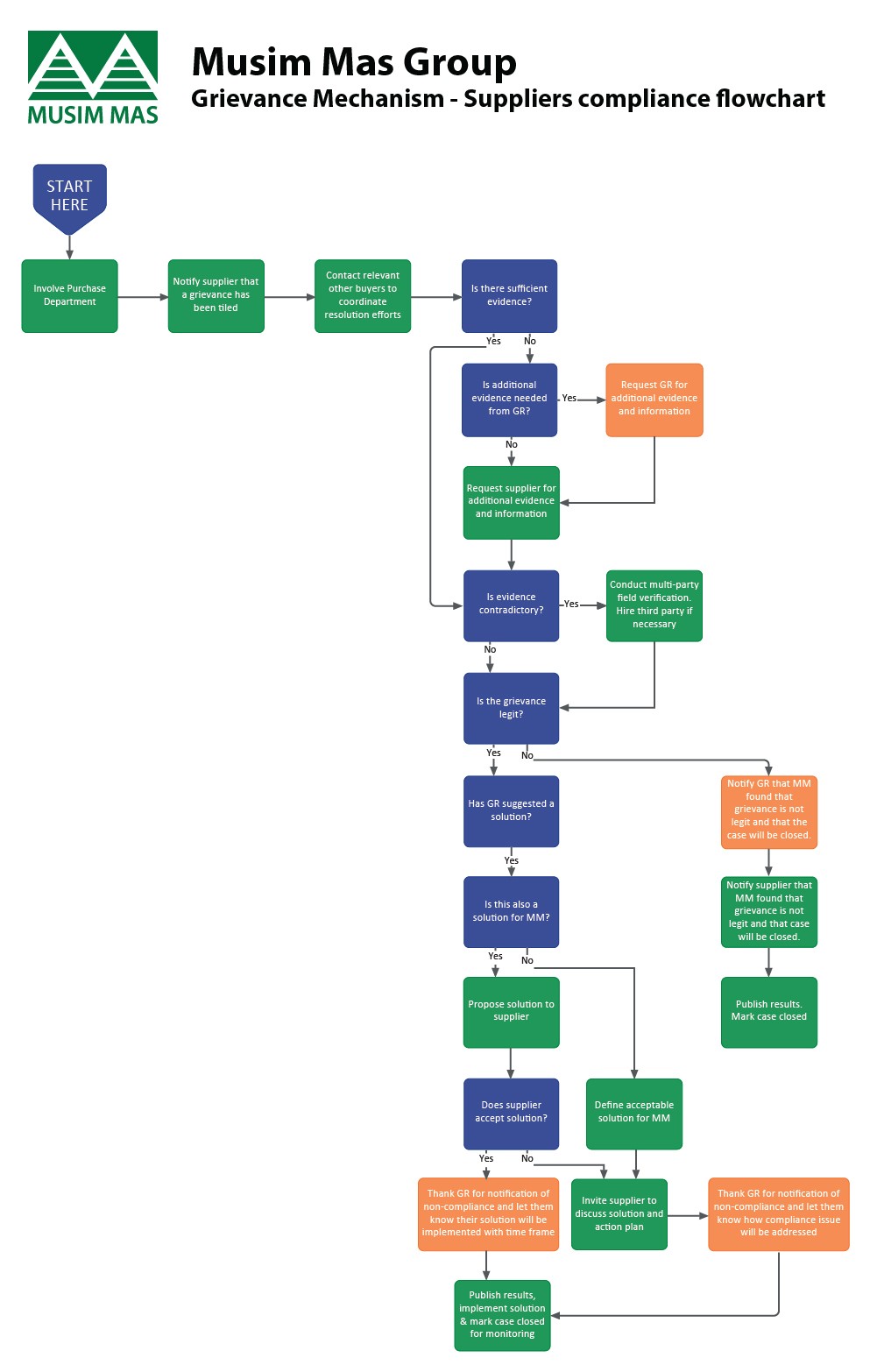
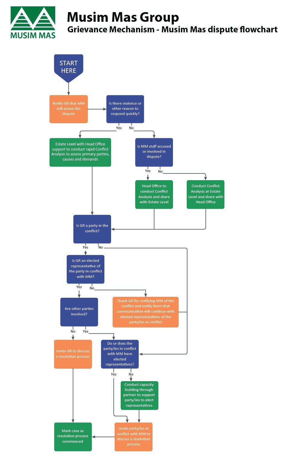
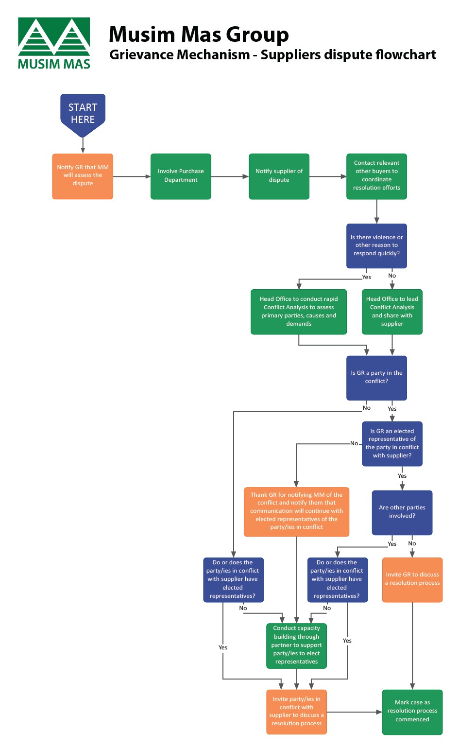
This mechanism, shown below, provides a generic outline of our process for receiving, verifying and addressing all grievances raised against us or our suppliers.
At Musim Mas, we are deeply committed to addressing your concerns through a transparent and respectful process. Our initial grievance assessment serves as the first step in evaluating the validity of your complaint. This process encompasses acknowledging, reviewing, and maintaining confidentiality while ensuring ongoing communication to keep you informed.
For a more detailed breakdown of this process, please refer to our accompanying flowchart infographic.

All incoming grievances are divided into two main categories: Compliance Grievances and Dispute Grievances. Compliance Grievances may involve breaches of our Sustainability Policy, the RSPO Standards and/or the POIG Charter and Dispute Grievances may involve conflicts between two or more parties. Please download the respective flowcharts for our process flow for compliance and dispute grievances.
| Compliance Grievances | Dispute Grievances |
|---|---|
| Against Musim Mas Group |
Against Musim Mas Group |
| Against Third-party Suppliers |
Against Third-party Suppliers |
| Compliance Grievances |
|---|
| Against Musim Mas Group |
| Against Third-party Suppliers |
| Dispute Grievances |
|---|
| Against Musim Mas Group |
| Against Third-party Suppliers |